成全高清在线观看免费新浪-成全视频在线观看免费-成全在线观看免费高清电视剧-成色好的y31s网站

協會官方微信

首頁  >>  新聞資訊  >>  市場信息  >>  正文

超千萬!中國科學院亞熱帶農業生態研究所意向采購科研
儀器設備

發布時間:2026-3-6     來源:分析測試百科網整理    編輯:衡盛楠    審核:張經緯 王靜

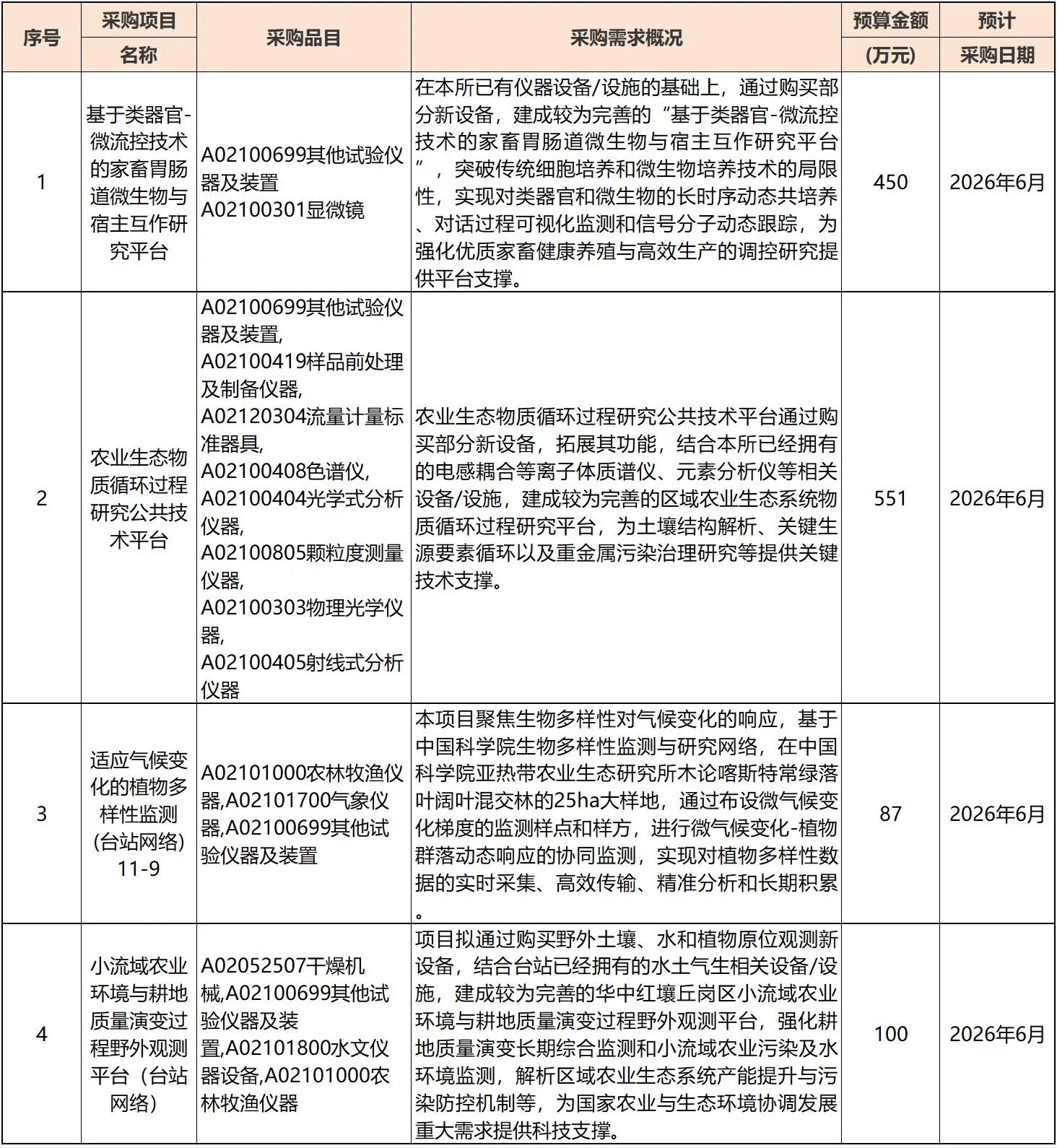
近日,中國科學院亞熱帶農業生態研究所發布2026年3至12月政府采購意向,計劃投入超千萬元集中采購一批尖端科研儀器設備。本次采購項目包括基于類器官-微流控技術的家畜胃腸道微生物與宿主互作研究平臺、農業生態物質循環過程研究公共技術平臺,植物多樣性監測儀器和小流域環境觀測平臺相關設備。

中國儀器儀表行業協會版權所有   |   京ICP備13023518號-1   |   京公網安備 110102003807
地址:北京市西城區百萬莊大街16號1號樓6層   |   郵編:100037   |   電話:010-68596456 / 68596458
戰略合作伙伴、技術支持:中國機械工業聯合會機經網(MEI)