成全高清在线观看免费新浪-成全视频在线观看免费-成全在线观看免费高清电视剧-成色好的y31s网站

協會官方微信

首頁  >>  新聞資訊  >>  市場信息  >>  正文

中國科學院南海海洋研究所5.61億元采購儀器

發布時間:2024-11-20     來源:網絡    編輯:衡盛楠    審核:張經緯 王靜

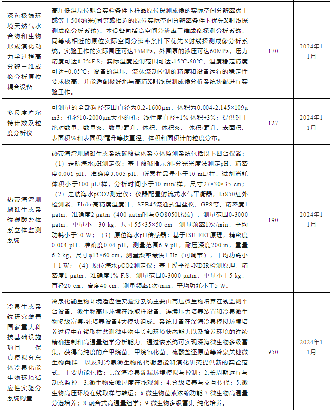
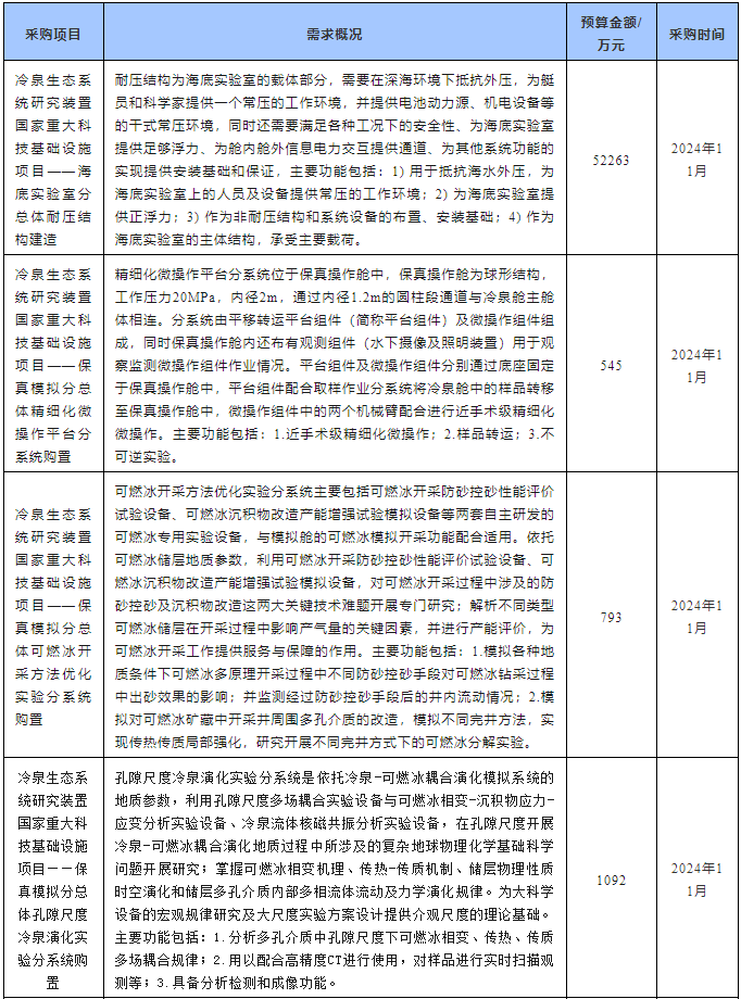
近日,中國科學院南海海洋研究所發布8項儀器設備采購意向,預算總額達5.61億元,涉及海底實驗室分總體耐壓結構建造、保真模擬分總體精細化微操作平臺分系統、保真模擬分總體可燃冰開采方法優化實驗分系統、保真模擬分總體孔隙尺度冷泉演化實驗分系統等,預計采購時間為2024年11~12月。

中國科學院南海海洋研究所2024年11~12月儀器設備采購意向匯總表


中國儀器儀表行業協會版權所有   |   京ICP備13023518號-1   |   京公網安備 110102003807
地址:北京市西城區百萬莊大街16號1號樓6層   |   郵編:100037   |   電話:010-68596456 / 68596458
戰略合作伙伴、技術支持:中國機械工業聯合會機經網(MEI)