成全高清在线观看免费新浪-成全视频在线观看免费-成全在线观看免费高清电视剧-成色好的y31s网站

協會官方微信

首頁  >>  新聞資訊  >>  行業動態  >>  正文

團體標準如何采信為國家標準?全流程都在這里了!

發布時間:2024-11-18     來源:標準信息服務    編輯:衡盛楠    審核:張經緯 王靜

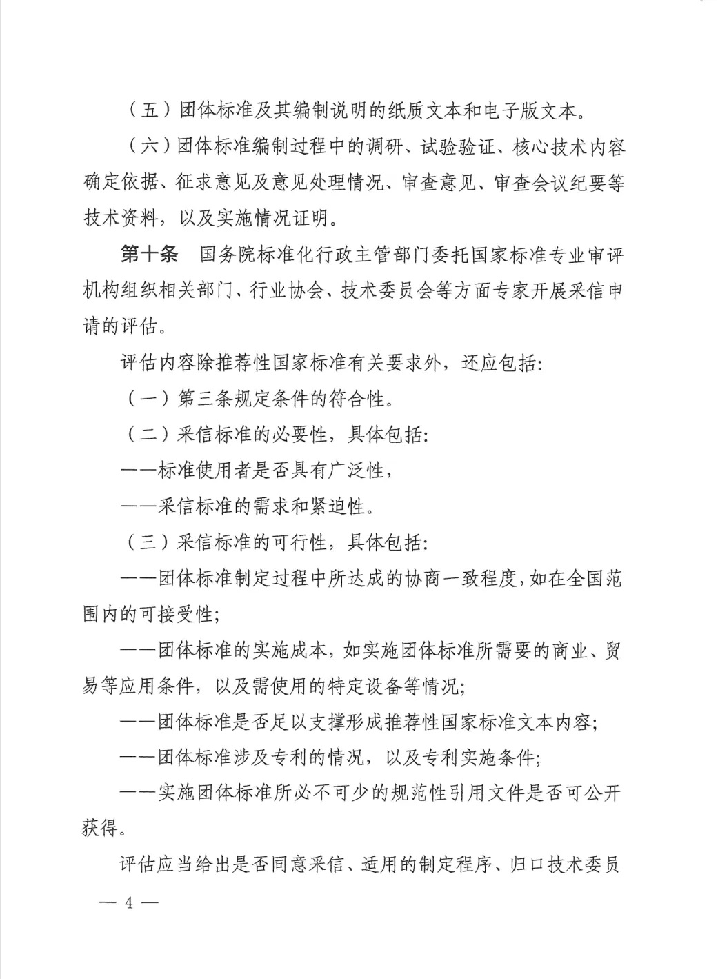
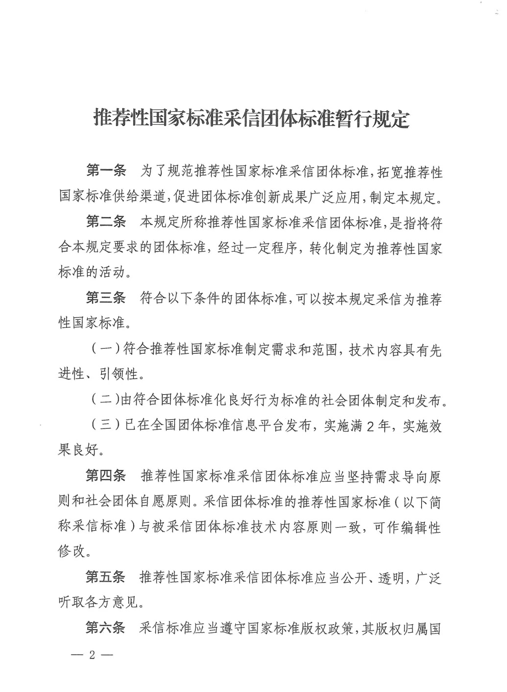
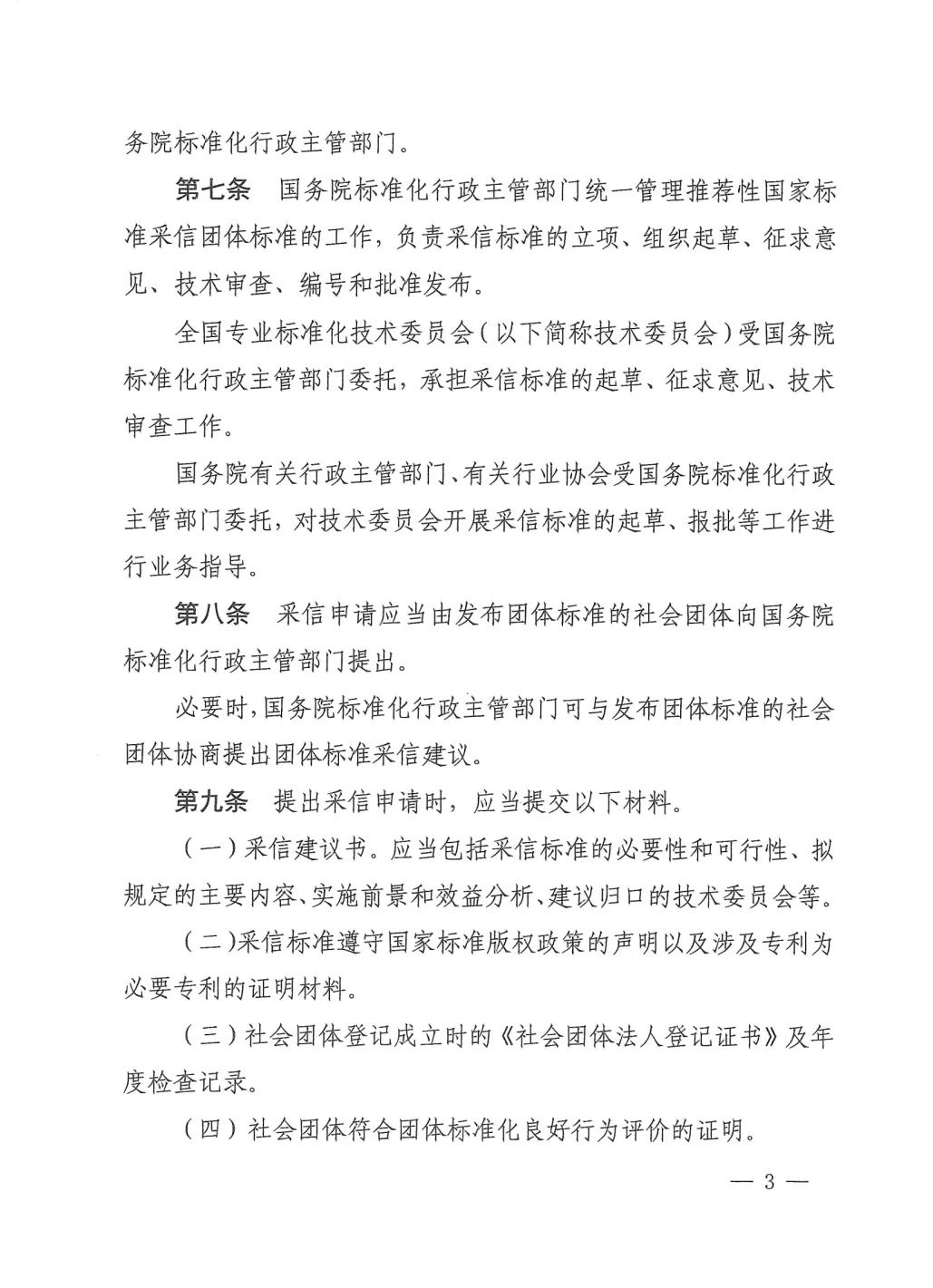
《推薦性國家標準采信團體標準暫行規定》結合我國現有推薦性國家標準和團體標準特點,在推薦性國家標準工作機制基礎上,暢通渠道、簡化程序、縮短時間,規范國家標準采信團體標準程序。

在采信條件方面

一是堅持需求導向和社會團體自愿原則。采信團體標準的推薦性國家標準與被采信團體標準技術內容原則一致。立足國家標準體系建設需求,針對國家標準體系中缺失的重要標準,在充分尊重社會團體意愿基礎上,組織團體標準采信工作。

二是符合推薦性國家標準制定需求和范圍,技術內容具有先進性、引領性。具有一定先進性的標準,才能夠被采信。

三是符合團體標準化良好行為標準的社會團體。通過評價符合《團體標準化 1部分:良好行為指南》(GB/T 20004.1)、《團體標準化 第2部分:良好行為評價指南》(GB/T 20004.2)等國家標準的社會團體,其制定的標準才具備被采信條件。

四是團體標準實施滿2年,且實施效果良好。

在采信程序方面

  《推薦性國家標準采信團體標準暫行規定》縮短了采信標準制定周期,簡化了立項評估,可以省略起草階段、縮短征求意見時間,從計劃下達到報批周期控制在十二個月以內,大幅提升推薦性國家標準采信團體標準的時效性。還對采信標準的版權、編號等作出了規定。








中國儀器儀表行業協會版權所有   |   京ICP備13023518號-1   |   京公網安備 110102003807
地址:北京市西城區百萬莊大街16號1號樓6層   |   郵編:100037   |   電話:010-68596456 / 68596458
戰略合作伙伴、技術支持:中國機械工業聯合會機經網(MEI)