又一國家級新規出臺,利好國產設備!
國稅總局放大招!大批企業機構優先采購國產設備
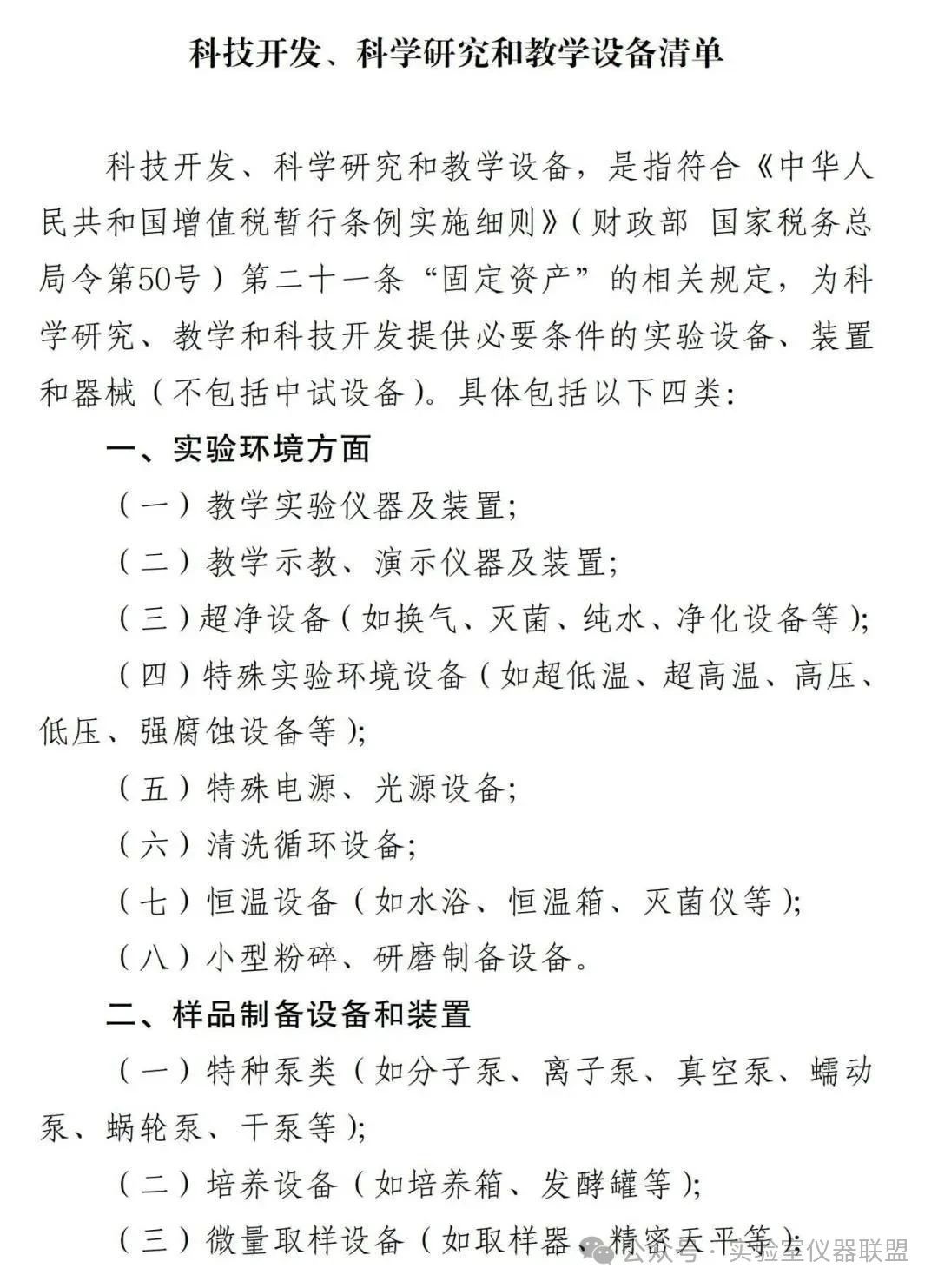
前不久,國家稅務總局發布了關于修訂《研發機構采購國產設備增值稅退稅管理辦法》的公告(以下簡稱《辦法》),并明確自2024年1月1日起實施。
《辦法》明確提出:為鼓勵科學研究和技術開發,促進科技進步,在2027年12月31日前,繼續對內資研發機構和外資研發中心采購國產設備全額退還增值稅。
研發機構采購國產設備退稅的申報期限,為采購國產設備之日(以發票開具日期為準)次月1日起至次年4月30日前的各增值稅納稅申報期。
據此前國家稅務總局發布的《研發機構采購國產設備增值稅退稅管理辦法》了解,以下機構采購國產設備,將退還增值稅。
采購國產醫療器械全額退稅
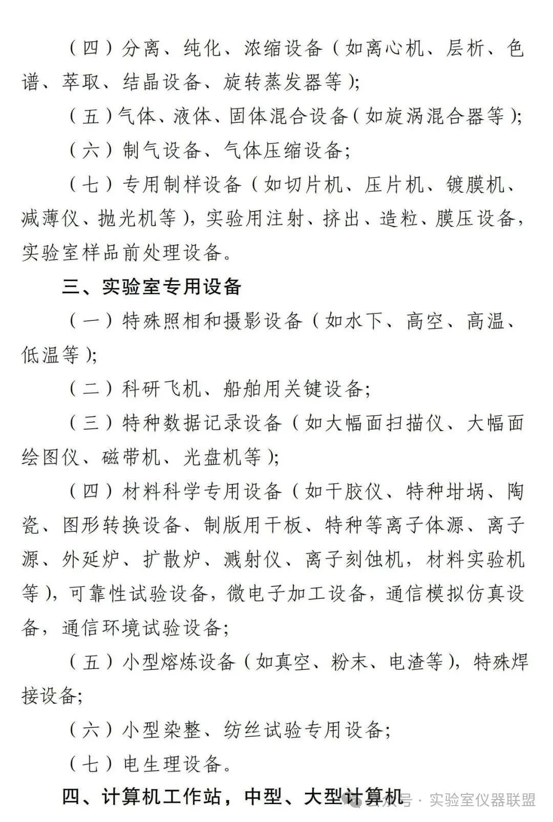
涉及全額退還增值稅的相關設備清單,也在財政部、商務部、稅務總局三部門去年8月印發的《關于研發機構采購設備增值稅政策的公告》中做了詳細公布。
其中有不少國產醫療器械產品,同樣可以全額退稅。
多地發文 2024年,進口限制繼續!
除了針對國產醫療設備全額退稅,自去年以來,全國范圍內進一步限制進口、支持國產的政策就開始密集發布,并形成一個小高潮!
包括浙江、廣東、黑龍江、吉林等多省接連發布通知,著重強調應當采購本國產品,把政府采購中限制國產設備、違規采購進口等行為,納入負面清單嚴格禁止。
進入2024年,各地限制進口、支持國產的浪潮仍在持續發酵!
23年11月,山東省發布了《山東省政府集中采購目錄及標準(2024年版)》,已于2024年1月1日正式施行。
新版目錄特強調,將加強進口產品采購管理:政府采購應當采購本國貨物、工程和服務;確需采購進口產品的,嚴格按照進口產品采購管理有關規定執行。
不只是山東省,西藏自治區、深圳市也發布了2024年集中采購目錄,同樣提出嚴格管理進口產品采購,鼓勵采購本國產品依舊是主流。
西藏
西藏財政廳發布《西藏自治區2023—2024年度政府集中采購目錄及采購限額標準》,明確:政府采購應當采購本國貨物、工程和服務。
深圳
深圳市財政局印發的《深圳市2023—2024年政府集中采購目錄及限額標準》也強調,政府采購應當采購本國貨物、工程和服務;確需采購進口產品的,應嚴格履行審核程序:須提前開展需求調查,填報《政府采購進口產品申請表》,針對進口產品的必要性、不可替代性、采購同類國產產品對工作的實質性影響等方面進行說明。
可以看到,一面是國家出臺政策,為機構采購國產醫療設備全額退稅;另一方面,各地對進口開啟嚴格準入與審核,強有力地抑制公立醫療機構盲目采購進口醫療設備的傾向。
在此之下,風向往哪轉已然明了。政策環境對于國產的傾斜和支持力度加大,將持續利好大批優秀國產設備進院,利好一批國產醫療設備制造商“站起來、強起來”!















